新材料·应用案例

解锁深度本地化密码:3C品牌如何在东南亚实现长效增长

解锁深度本地化密码:3C品牌如何在东南亚实现长效增长

消费电子凭借其可观的单价与利润空间,持续占据跨境电商领域的关注焦点。尤其在Z世代逐渐成为消费主力的东南亚市场,3C电子更是成为长期稳健增长的“常青赛道”。
SHEIN的另一面:做“难而正确”的事

SHEIN的另一面:做“难而正确”的事

传统制造中手艺传承的状态通常是:技艺是私有的、封闭的,传承效率极低,学徒们学成手艺,靠的是漫长的熬年头。
GMV连年高增,强势破局!TikTok Shop东南亚跨境电商年度颁奖晚会,高光揭幕2026增长新战略

GMV连年高增,强势破局!TikTok Shop东南亚跨境电商年度颁奖晚会,高光揭幕2026增长新战略

凭借可复制的增长路径、全链路的生态支持,向广大商家传递明确信号:通过TikTok Shop东南亚跨境电商出海,是实现生意可持续增长的确定性首选。
想加班,先投票:中国企业出海如何反内卷?

想加班,先投票:中国企业出海如何反内卷?

要加班,先投票?这样的事情,听起来有点奇怪。但这在巴西却是事实,而且是一家中国车企的真实故事。
深圳公司靠透明手机壳年入过亿,30美金一个卖爆海外

深圳公司靠透明手机壳年入过亿,30美金一个卖爆海外

在消费电子配件领域,手机壳似乎很难讲“门槛”。
ACS Nano:给肿瘤里的“保安”发武器!科学家发明“体内制造”CAR巨噬细胞疗法

ACS Nano:给肿瘤里的“保安”发武器!科学家发明“体内制造”CAR巨噬细胞疗法

来自韩国科学技术院等机构的科学家们独辟蹊径,他们不再从患者体内“抽调”免疫细胞到体外“培训”,而是选择直接在肿瘤内部将已有的“叛军”就地改造为“精锐部队”。
最新!Geno Psych:精神分裂症与骨质疏松竟共享 195 个风险位点

最新!Geno Psych:精神分裂症与骨质疏松竟共享 195 个风险位点

来自天津医科大学总医院等机构的科学家们发现,精神分裂症和骨质疏松症这两种看似风马牛不相及的疾病,竟在基因组深处共享着惊人的联系—195个遗传风险位点。
原来“情话”真能激活快乐激素!Cell Rep研究首次揭秘情绪词汇如何操控三大神经调质

原来“情话”真能激活快乐激素!Cell Rep研究首次揭秘情绪词汇如何操控三大神经调质

该研究揭示了情绪词汇加工的神经化学机制,正负性情绪词汇可引发人脑丘脑和前扣带回皮层多巴胺、血清素、去甲肾上腺素释放,且存在区域、效价特异性,前扣带回皮层多巴胺响应还具有半球依赖性。
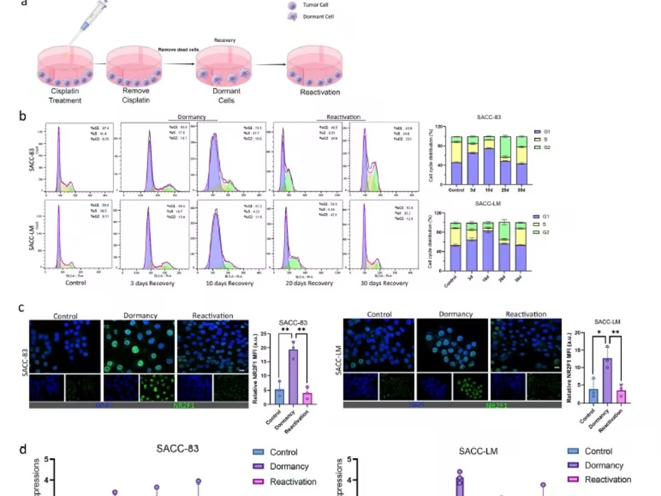
破解潜伏癌细胞的“唤醒密码”!Exp Mol Med:CAF-EVs携PLIN2驱动脂质自噬促使唾液腺癌复发

破解潜伏癌细胞的“唤醒密码”!Exp Mol Med:CAF-EVs携PLIN2驱动脂质自噬促使唾液腺癌复发

癌相关成纤维细胞来源的细胞外囊泡搭载PLIN2,通过内质网应激通路并结合p62促进脂质自噬,唤醒唾液腺腺样囊性癌休眠细胞。托沙替尼可靶向结合PLIN2,为临床预防肿瘤复发提供新的治疗方向。